Position Error Fault
HARDWARE: This fault can occur on all drive types.
A PositionErrorFault occurs when the difference between the commanded position and the encoder position is more than the value of the PositionErrorThreshold Parameter.
A PositionErrorFault can occur only on an enabled axis. The Position Error Fault box must be selected in the FaultMask Parameter in the Configure workspace for the system to monitor for errors. If this is not selected, a fault condition will not show a PositionErrorFault.
If possible, Aerotech recommends to always enable the PositionErrorFault. This fault helps with protection against a runaway axis, which can cause damage to the equipment and the user operating the equipment.
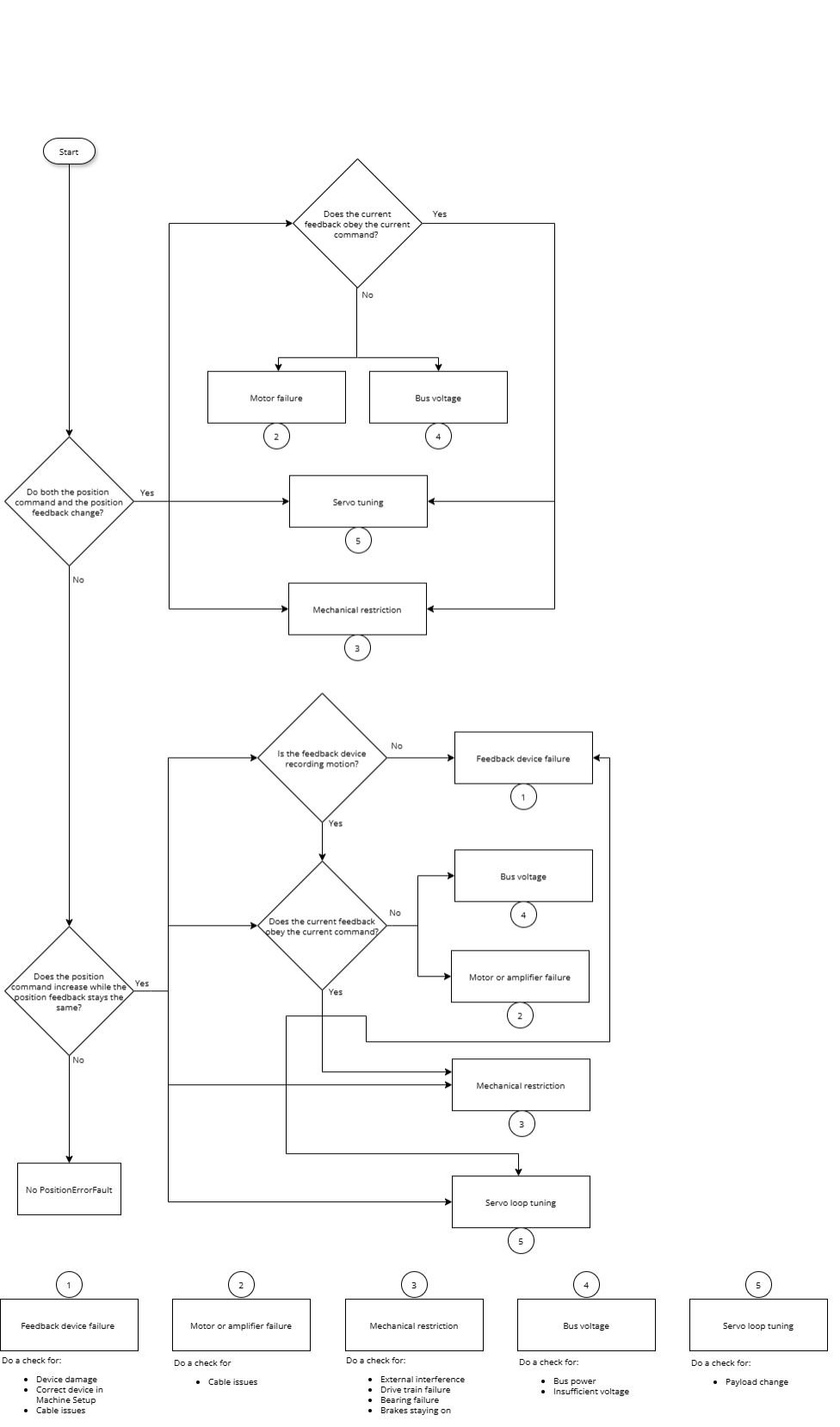
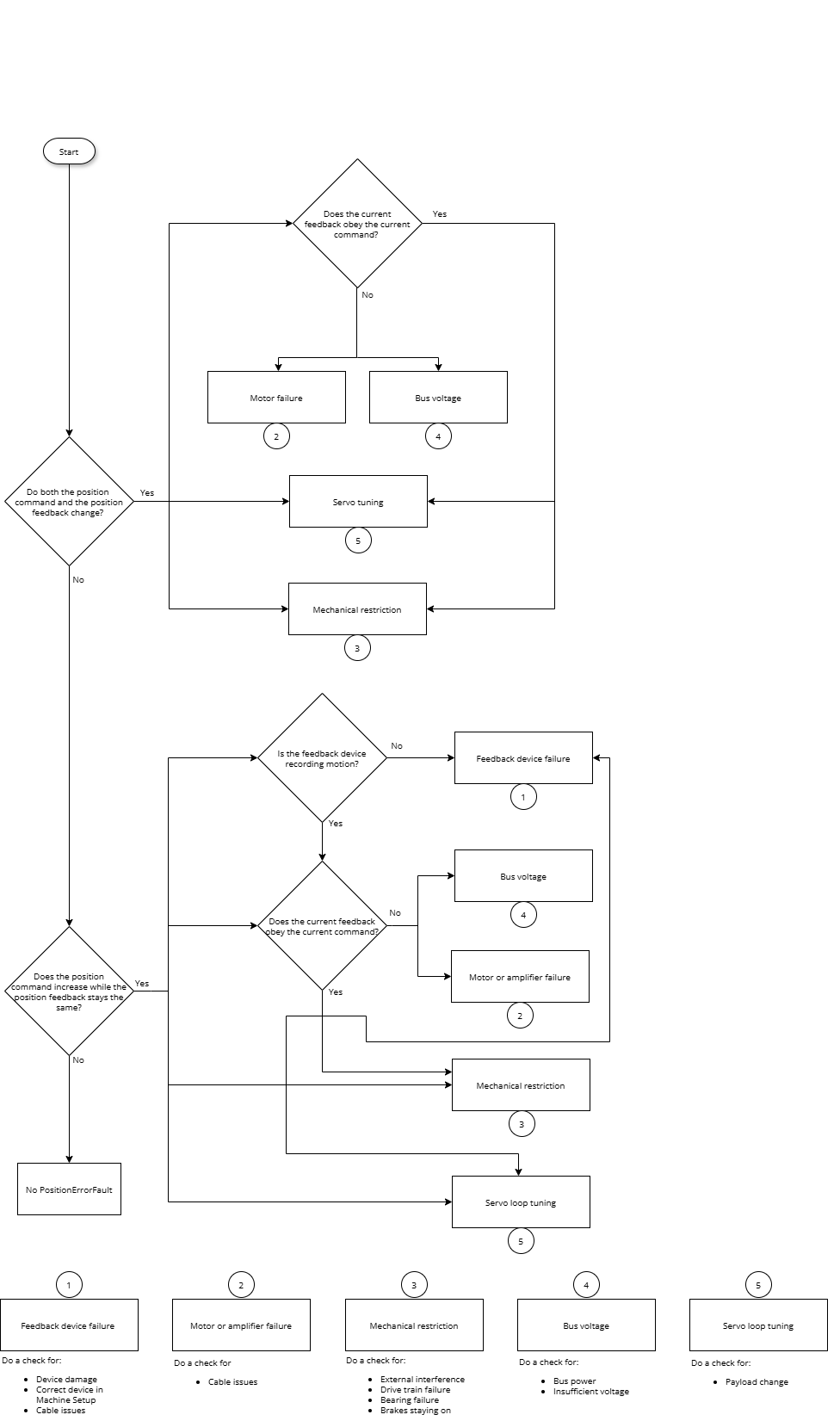
Use the tables and charts in the sections that follow to help find the cause and solution of the PositionErrorFault on your system.
The table that follows includes troubleshooting for a new axis that is running for the first time and goes into a fault state when enabled or commanded to move.
Table: New Axis running for the first time
|
Cause |
Examine your System |
Solution |
|---|---|---|
|
Feedback device configuration error |
|
|
|
Motor configuration error |
|
|
|
Mechanical restriction |
|
|
|
Bus voltage error |
|
|
|
Servo tuning error |
|
Run EasyTune in the Servo module of the Configure workspace to set the servo gains. |
The table that follows includes troubleshooting for an existing axis that ran successfully but now goes into a fault state when enabled or when trying to do all types of moves.
Table: Existing axis that has a fault with all moves
|
Cause |
Examine your System |
Solution |
|---|---|---|
|
Feedback device failure |
|
|
|
Motor or amplifier failure |
|
|
|
Mechanical failure |
|
|
|
Bus voltage problem |
|
|
|
Servo tuning problem |
The payload changed, which caused the servo to be unstable. This causes a fault when the stage is enabled. |
Use the EasyTune module in the Servo topic of the Configure workspace. Use a custom performance target to get the specified motion profile. |
The table that follows includes troubleshooting for an existing axis that can move through travel but goes into a fault state when commanded to do specified types of moves.
Table: Existing axis that has a fault with some types of moves
|
Cause |
Examine Your System |
Solution |
|---|---|---|
|
Amplifier or motor capability problems |
|
|
|
Incorrect servo gains |
|
Use the EasyTune module in the Servo topic of the Configure workspace. Use a custom performance target to get the specified motion profile. |
|
Speed or feedback capabilities |
|
|






